エンクロージャ接続パス
エンクロージャ接続パスについて説明します。
ETERNUS DX600 S6
ETERNUS DX600 S6は、コントローラーエンクロージャ(CE)とドライブエンクロージャ(DE)間を複数のパスで接続しています。
ドライブエンクロージャは2つの独立したバックエンドポートを持っており、2台のコントローラーと接続することで経路が冗長化されています。そのため、接続経路上のどこかで障害が発生しても動作を継続できます。
ドライブエンクロージャは、コントローラーエンクロージャあたり最大39台まで接続できます。
コントローラーエンクロージャとドライブエンクロージャ間は4系統の接続パスがあります。1つの系統につき、ドライブエンクロージャは最大10台(0系は9台、1系から3系は10台)、ドライブは最大240台接続できます。
BE (OUT): |
バックエンド(OUT)ポート |
BE (IN): |
バックエンド(IN)ポート |
DA (OUT): |
ドライブアダプター(OUT)ポート |
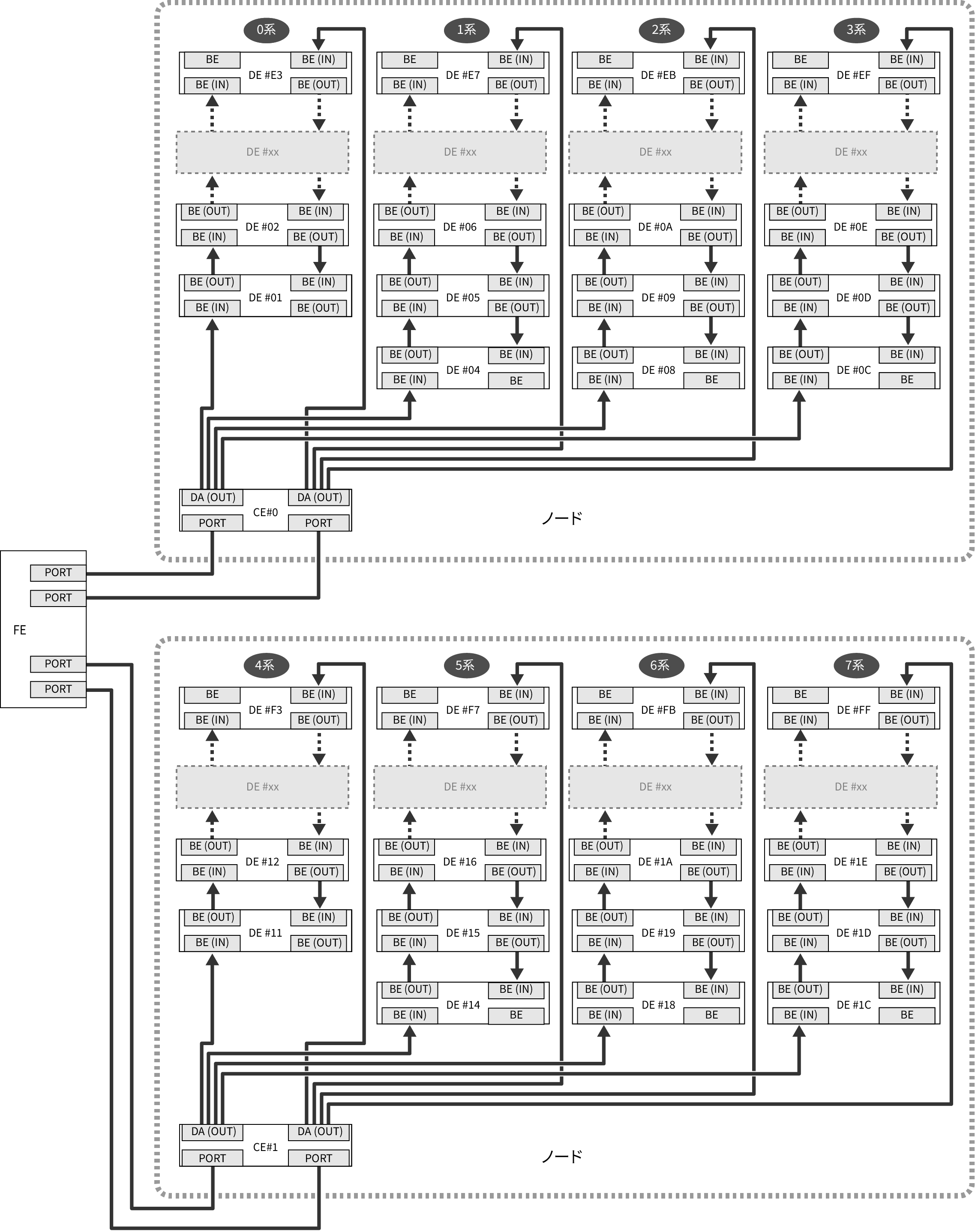
ETERNUS DX900 S6, ETERNUS DX8900 S6
ETERNUS DX900 S6, ETERNUS DX8900 S6は、フロントエンドエンクロージャ(FE)とコントローラーエンクロージャ(CE)間、およびコントローラーエンクロージャとドライブエンクロージャ(DE)間を複数のパスで接続しています。
ETERNUS DX900 S6, ETERNUS DX8900 S6では、1台のコントローラーエンクロージャと、そのコントローラーエンクロージャとドライブアダプター経由で接続されているドライブエンクロージャをまとめて「ノード」と呼びます。異なるノードにあるドライブエンクロージャにアクセスする場合は、フロントエンドエンクロージャを経由して間接的にアクセスします。
ドライブエンクロージャは2つの独立したバックエンドポートを持っており、2台のコントローラーと接続することで経路が冗長化されています。そのため、接続経路上のどこかで障害が発生しても動作を継続できます。
ETERNUS DX900 S6
ETERNUS DX900 S6では、コントローラーエンクロージャを最大2台まで接続できます。
ドライブエンクロージャは、コントローラーエンクロージャあたり最大47台まで接続できます。
コントローラーエンクロージャとドライブエンクロージャ間は4系統の接続パスがあります。1つの系統につき、ドライブエンクロージャは最大12台(0系は11台、1系から3系は12台)、ドライブは最大288台接続できます。
ETERNUS DX8900 S6
ETERNUS DX8900 S6(4コントローラーエンクロージャ以下)では、コントローラーエンクロージャを最大4台まで接続できます。
ETERNUS DX8900 S6(5コントローラーエンクロージャ以上)では、コントローラーエンクロージャを最大8台まで接続できます。
ドライブエンクロージャは、コントローラーエンクロージャあたり最大15台まで接続できます。
コントローラーエンクロージャとドライブエンクロージャ間は4系統の接続パスがあります。1つの系統につき、ドライブエンクロージャは最大4台(0系は3台、1系から3系は4台)、ドライブは最大96台接続できます。
BE (OUT): |
バックエンド(OUT)ポート |
BE (IN): |
バックエンド(IN)ポート |
DA (OUT): |
ドライブアダプター(OUT)ポート |
PORT: |
コントローラーエンクロージャとフロントエンドエンクロージャ間を接続するポート |

