SnapCenter Plug-in for VMware vSphere 4.9 ( CA08871-282 ~ 295 )
SnapCenter Plug-in for VMware vSphere 4.9 docs
Concepts
Overview of the different SnapCenter GUIs
Role-Based Access Control (RBAC)
Types of RBAC for SnapCenter Plug-in for VMware vSphere users
ONTAP RBAC features in SnapCenter Plug-in for VMware vSphere
Predefined roles packaged with SnapCenter Plug-in for VMware vSphere
How to configure ONTAP RBAC for SnapCenter Plug-in for VMware vSphere
Get started
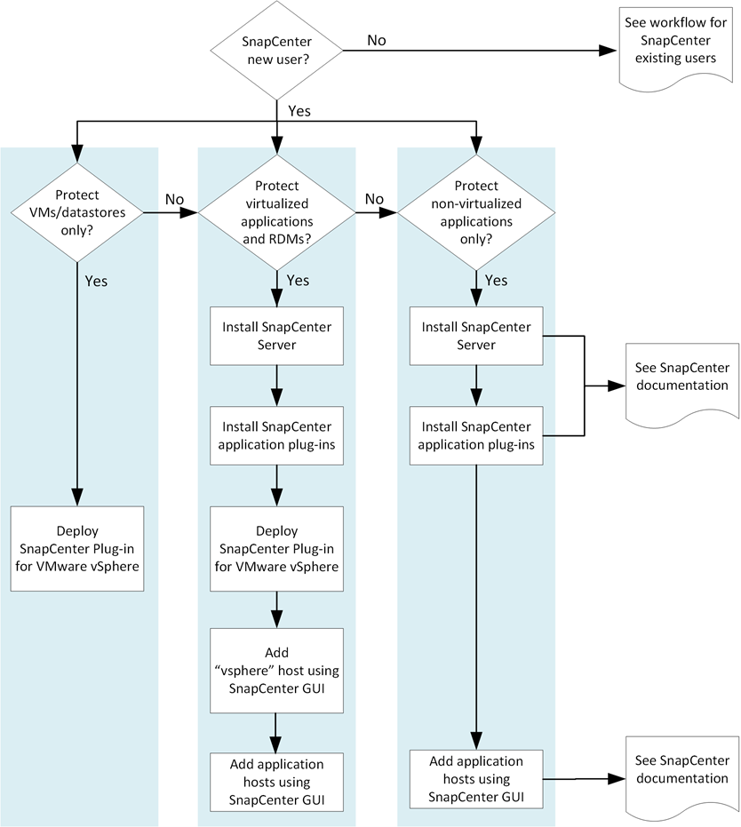
Deployment workflow for new users
Deployment workflow for existing users
Requirements for deploying SCV
Download the Open Virtual Appliance(OVA)
Deploy SnapCenter Plug-in for VMware vSphere
Monitor and report
Generate a support bundle from the SnapCenter Plug-in for VMware vSphere GUI
Manage storage
Protect data
Add a single VM or datastore to a resource group
Add multiple VMs and datastores to a resource group
Back up resource groups on demand
Manage resource groups - suspend, resume, modify, delete
Restore from backups
How restore operations are performed
Restore deleted VMs from backups
Restore guest files and folders
Workflow, prerequisites, and limitations
Restore guest files and folders from VMDKs
Set up proxy VMs for restore operations
Configure credentials for VM guest file restores
Manage SnapCenter Plug-in for VMware vSphere appliance
Restart the VMware vSphere client service
Access the maintenance console
Modify the SnapCenter VMware Plug-in password from the maintenance console
Create and import certificates
Unregister SnapCenter Plug-in for VMware vSphere from vCenter
Manage your configuration
Modify vCenter logon credentials
Modify configuration default values
REST APIs
Access REST APIs using the Swagger API web page
REST API workflows to add and modify storage VMs
REST API workflows to create and modify resource groups
REST API workflow to back up on demand
REST API workflow to restore VMs
REST API workflow to restore deleted VMs
REST API workflow to restore VMDKs
REST API workflows to attach and detach VMDKs
REST API workflows to mount and unmount datastores
REST APIs to download jobs and generate reports
REST APIs workflows to modify built-in schedules
Deployment workflow for existing users
If you are a SnapCenter user and have SnapCenter backups, then use the following workflow to get started.

